摘要:为了提升多无人机协同超视距测控任务中的通信效率与能耗性能,文章构建了星地融合的测控系统架构,深入分析了卫星通信链路特性与地面站接口模型。针对多无人机通信资源争抢与能耗控制难题,提出融合通信信道状态感知与能效建模的资源动态分配机制,设计了基于深度强化学习与蚁群优化的能效调度算法,构建时延与能耗联合优化目标函数。仿真实验结果表明,所提方法在降低平均通信延迟、提升带宽利用率与能量效率方面具有显著优势,可为实现多无人机在复杂远距任务中的高效通信与协同控制提供参考。
摘要:为应对高并发接入场景下通信网络中的流量拥塞与资源失衡问题,文章提出一种基于边缘计算的网络流量优化方法。该方法通过构建状态感知驱动的调度模型,结合节点资源向量与链路动态负载信息,设计任务优先级评分机制与路径代价函数并在边缘节点上部署多模块协同系统,实现任务的自适应分发与多路径负载均衡控制。在智能制造车间部署实验平台的验证结果显示:在并发任务数为400的条件下,该方法将任务平均完成时间控制在 1.69s ,系统调度延迟不超过 47.8ms ,链路利用率提升至 83.2% ,调度成功率保持在 92.4% 以上,较传统策略分别提升约 29.2%.39.1%.11.7% 与23.2% 。实验结果表明,该方法在保障资源利用效率与时延性能方面具备良好的工程适配性。
摘要:针对轮式爬壁智能设备普遍存在体积或质量较大、功能较为单一的问题,文章设计了一款尺寸小、自重轻的储罐爬壁智能车。该智能车以STM32F407VET6单片机为核心,采用模块化功能设计,包括姿态检测、视觉识别、激光测距、无线通信等模块,可实现从水平面到垂直壁面的自主攀爬,能够对储罐壁面的平整度和锈蚀斑块进行检测并将检测数据无线发送至上位机。实验结果表明,该智能车能在导磁储罐壁面上进行稳定吸附,移动速度在 5~16m/min 范围内可调,锈斑平均识别率可达 92% 左右,具有良好的应用前景。
摘要:为提高微电网并离网均衡控制稳定性,文章开展基于深度强化学习的微电网并离网稳定性均衡控制方法设计研究。文章利用深度强化学习,构建由光伏发电系统模型、锂蓄电池模型、储氢系统模型以及负荷模型构成的微电网模型,通过计算微电网输出电压与电网电压的差值,将微电网的电压和电网的电压之间幅值、频率以及相位控制在合理偏差范围内,实现微电网并离网无缝切换。文章提出联合控制方法,实现对微电网并离网的联合均衡控制。通过对比实验证明,应用该方法,当微电网并离网切换时,交流母线频率波动得到有效控制,微电网整体运行稳定性得到提升。
摘要:现有的图像拼接方法在处理虚拟现实环境下的散乱点云图像时,存在三维几何特征利用不充分的问题,导致拼接精度较低,难以满足虚拟现实场景的高精度需求。基于上述背景,文章研究了虚拟现实环境下散乱点云图像智能化拼接处理方法。该方法利用双边滤波与体素下采样对原始点云图像进行预处理,结合基于 K 近邻的法线估计与ISS评分机制对点云特征进行捕捉,并利用主成分分析实现点云全局粗配准。继而采用ICP算法结合法线夹角筛选与曲率加权误差函数进行精配准,优化局部拼接精度,并通过高斯渲染优化与基于 K 近邻的带宽调节函数增强拼接效果。实验结果表明,与2种对比方法相比,该方法提升了散乱点云的拼接精度。
摘要:为了解决传统智能电网通信存在的不稳定、可靠性不佳、传输时延等问题,文章展开了智能电网通信优化策略的研究。通过引进 5G+ 先进无线技术对智能电网通信进行优化研究,采用三段论的研究方法,提出现阶段5G技术应用存在的问题和优化策略并总结其技术应用趋势。研究结果表明,5G+ 先进无线技术具有稳定、高速率和低时延以及大容量等诸多优势,可以为智能电网发展提供新的通信解决方案。
摘要:针对当前校园网络中流量类别不平衡与模型泛化能力不足的问题,文章提出一种基于支持向量机与差分进化算法相结合的异常流量检测方法。该方法从原始网络数据中构建高维通信流量特征向量;对支持向量机核函数参数与惩罚因子进行差分进化优化,构建更具鲁棒性的分类器;基于CIC-IDS2017数据集,在Python环境下进行了对比实验,与传统网格搜索方法进行性能评估。实验结果表明,所提方法在准确率、精确率与F1分数方面均优于基准方法,具有更高的异常识别能力与泛化性能。
摘要:针对人工智能(Artificial Intelligence,AI)教育视频个性化推送实践中存在推送时间较长和推送视频点击率较低的问题,文章提出基于用户属性的AI教育视频个性化推送研究。文章从AI教育的门户网站、AI教育管理系统、微信公众平台等数字化服务平台收集用户数据,基于采集数据构建用户属性模型,提炼出可量化用户兴趣属性特征,深入分析各类目内收集的用户行为信息,估算权重向量。文章综合考虑对象、行为、时间、内容4种关键因素,描绘用户在AI教育视频平台上的随机行为模式,构建AI教育视频个性化推送模型,从而实现AI教育视频个性化推送。实验结果表明,设计方法推送时长不超过 150ms ,推送视频用户点击率在 90% 以上,能够实现对AI教育视频个性化精准、快速推送,在AI教育视频个性化推送领域具有良好的应用前景。
摘要:针对城市极端强降雨频发导致的内涝问题,构建具备实时响应能力的预警机制已成为城市韧性建设的重要方向。文章基于遥感观测、气象数据、地面水位监测、数字高程模型(Digital ElevationModel,DEM)等多源异构数据,提出一种融合时空特征与区域拓扑关系的城市内涝快速预警模型。模型结构结合图神经网络与时间序列深度学习算法,有效表达城市排水网络中的水动力演化过程。实验结果表明,该模型在多个典型场景中表现出较高的预警准确性与响应效率。研究成果为构建数据驱动的城市风险管理体系提供了可行路径,具备较强的实用价值。
摘要:传统课堂教学质量评估方法多依赖学生评分与问卷调查,易受主观因素影响,缺乏客观性与精准性。因此,文章提出了基于模糊聚类最大树算法的高校课堂教学质量在线评估方法。首先,选取评估指标,构建了一套全面的课堂教学质量评估指标体系。其次,对评估指标属性进行统一处理,确保数据可比性与一致性。最后,运用模糊聚类最大树算法,对处理后的评估指标数据进行深度分析,通过模糊聚类揭示教学质量的潜在类别,利用最大树算法优化聚类结果,实现评估的精准性与高效性。实验结果表明:该方法应用后,教学项目评估值与实际值相差较小且定量分级保持一致,同时,在线评估的特异度达到了0.8以上,对不同教学质量等级的区分能力更强,能够更好地捕捉教学质量的大幅变化。
摘要:为提高检索数据的关联性,降低数据的冗余度,文章以数字化地质档案为例,开展海量时空数据关联性自动搜索方法的设计。文章引进最小二乘多项式拟合方法,获得数据对应时刻的参数估算值,进行数字化地质档案海量时空数据时间修正。在排除数据异常的前提下,文章计算数据的空间支持度,根据计算结果进行时空数据关联性融合。文章引进“时空 + ”的多维索引结构,设计数据的自动检索。对比实验结果表明,设计的方法不仅可以保证自动检索时空数据具有较高的关联性,还能降低检索数据的冗余度,优化数据质量。
摘要:为增强学生就业岗位推荐的实用性,文章提出基于AI与大数据挖掘的大学生就业岗位自动推荐算法。该算法依托大数据与AI技术,先构建大学生就业用户画像,全面刻画学生特征,然后运用聚类分析,从海量已就业学生数据中精准锁定与待推荐学生相似度高的用户群体,为后续推荐提供参考,最后建立随机森林模型,量化计算学生对不同岗位的偏好概率并据此对岗位排序,将偏好概率最高的岗位推荐给学生。实验结果表明,该算法在岗位推荐上表现优越,既能精准地把学生心仪岗位排在推荐列表前列,又在岗位多样性上表现优异,能为学生提供更多不同类型岗位。
摘要:随着南京市人口结构转型与健康需求升级,医疗资源空间配置失衡问题愈发显著,城乡医疗设施配置差异尤为突出。为优化医疗资源布局,提升服务可达性,文章基于天地图的GIS数据资源,采用微服务架构和Vue.js前端框架,结合前后端分离开发模式、响应式设计、ECharts可视化及空间分析技术,设计并实现了南京市医疗机构空间分布及可达性系统。该系统通过“一张图”展示、统计分析、空间可达分析等功能,直观展示医疗机构分布与可达性特征,为南京市医疗资源规划和政策制定提供技术支撑。
摘要:文章针对多模态封闭域信息环境下,智能体档案系统数据架构设计展开研究,基于“数据治档”理念提出档案系统架构优化策略。通过分析当前档案系统存在的数据基础薄弱、整合度不足、系统集成能力弱及服务功能缺失等核心问题,文章从数据治理角度提出五维解决方案,通过建立“人-事”核心数据链,形成支持动态扩展的数据治理框架。该架构有效提升了档案数据融合度与服务响应能力,为智慧档案馆建设提供了可落地的技术路径,拓展了档案数据在决策支持、文化传播等领域的服务能力。
摘要:近年随着考研与考公人数的持续攀升,学生对于自习室的使用体验愈发关注,便捷性、舒适度与安全性成为其核心诉求,管理人员在数据处理与管控方面也面临新的挑战。因此,文章设计出一款基于STM32的自习室鸿蒙智能管控系统。该系统在学生使用端集成多种智能传感器设备,多方位满足学生在自习室内的使用需求;在管理者使用端开发纯血鸿蒙系统App远程管控室内设备开关,能实时查看室内状况并借助监控检测与人工智能技术的深度融合,实现数据的高效收集与分析,从而为自习室的运营管理提供有力支持,切实提升自习室的使用体验与管理效能。
摘要:为提升高校本科教学质量管理的科学性与效率,文章针对学校目前的教学现状设计并实现了一套本科教学质量评价系统。通过构建“四维协同”评价模型,即学生评教、教师同行评价、督导过程性评价、管理决策支持,集成多源异构数据融合技术与AI智能分析引擎,有效提高评价数据向教学决策的转化效率,为高校构建“评价-反馈-改进”质量闭环提供可扩展的技术框架和数据分析基础。该系统的实践为高等教育数字化转型提供了创新样本,为新时代“以评促建、以评促改”的教育质量文化建设注入持续改进动力。
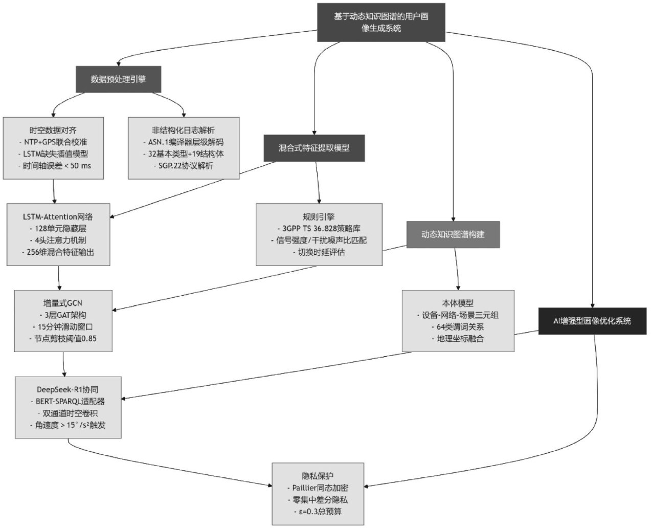
摘要:文章提出一种基于动态知识图谱的嵌入式用户识别卡(embedded Subscriber IdentificationModule,eSIM)用户画像生成方法及系统,旨在解决传统SIM卡数据孤岛及跨设备行为表征难题。通过构建多源数据采集层,融合连接层、设备层与应用层特征,结合梯度地理围栏技术实现场景动态识别。创新性地采用混合式特征提取模型,集成第三代合作伙伴计划(3rd Generation Partnership Project,3GPP)规则引擎与LSTM(Long Short-Term Memory)-Attention 网络,生成256维跨设备行为向量,通过增量式图卷积网络构建动态知识图谱,支持分钟级实体关系演化。系统与DeepSeek-R1大模型协同,开发自然语言驱动的多模态推理引擎,在联邦学习框架下实现隐私保护,端到端延迟控制在 800ms 内。实际应用表明,该系统在医疗物联网场景中可将紧急呼叫优先级配置时延压缩至 18ms ,网络需求预测准确率达 92.3% ,为智能连接服务提供核心技术支撑。
摘要:为提高房地产类课程数字化资源存储的安全性,文章开展Hadoop下房地产类课程数字化资源安全存储方法的设计研究。在Hadoop环境中,该研究进行数字化资源存储随机密钥隐藏设计,选用HBase 作为存储模式。将房地产类课程数字化资源数据作为客体,划分出所有者、共享者、管理者、无关者4种主体,进而对这些主体实施访问权限控制。对于具备读取资源权限的用户,进行房地产类课程数字化资源数据读取设计,实现对资源的安全存储。实例表明,新的存储方法可以确保只有具备权限的用户获取到资源明文,满足数字化资源存储安全性要求。
摘要:针对目前提出的海岸线生态监测方法影像分辨率不足、精度较低的问题,文章以无人机遥感技术为基础,提出了一种高精度、低成本的海岸线生态监测方法。利用无人机获取高分辨率遥感影像,结合多尺度图像分割算法对影像进行结构化处理。构建光谱直方图并引入巴氏系数对影像对象间相似度进行量化评估,实现水陆边界的精准识别。采用极值优化的对象合并策略,配合少量人工标注,实现海岸线的高效提取与动态跟踪。实验结果表明,该方法在复杂地形和多类型岸线条件下具备较强的适应性与生态识别能力,为海岸生态系统监测、管理与保护提供了技术支持和理论依据。
摘要:随着时代的发展,人们对健康科普知识的需求日益增加,传统科普模式面临挑战。增强现实(Augmented Reality,AR)技术作为一种新兴技术,具有将虚拟信息与现实环境相叠加的特性,可以提高科普内容的沉浸感和传播效能,为寄生虫病科普教育提供了创新路径。文章基于江苏省血吸虫病防治研究所科普教育基地的活动实践,对AR技术在寄生虫病科普中的应用进行具体分析,开发了以福寿螺为例的AR软件。该软件通过虚实融合、动态交互等技术手段,更具象地展示了相关科普知识,提高了人们对寄生虫病的重视程度,使人们掌握防治知识,树牢防范意识。
摘要:针对传统企业财会数据溯源方法存在查询效率低下问题,文章提出了区块链技术下的企业财会数据可信溯源查询方法。该方法通过设计财会数据上链机制,采用哈希算法与Merkle树结构,将凭证、账簿等关键数据标准化后存储于联盟链,确保数据不可篡改。通过时间戳链式关联构建溯源路径,实现数据全生命周期追踪。开发可信查询方法,结合智能合约自动验证与权限控制,支持多维度高效查询。实验结果表明,该方法应用后, 1000~6000 条标准化财会数据溯源查询耗时最高不超过100ms ,且随着运行时间的增加,该方法在所有运行时间点上均表现出最高的吞吐率,在处理大量财会数据溯源查询任务时的效率更高。
摘要:在近邻高层建筑基坑开挖地质沉降雷达探测技术中,利用雷达探测技术发射与接收特定频率电磁波,结合已知波速计算目标体位置,依据雷达图像中反射波同相轴变化判别地质异常位置和形态。考虑地质异常对地质层位位移的影响,文章针对 12m 厚土层建立地质模型,以准确计算地层位移。依据工程特点与环境条件,对基坑支护结构及周边建筑物进行严密监测,合理布设监测点,采用放入测斜仪探头、安装传感器、设置水位观测标记等方式,以准确掌握地质沉降情况。结果表明,建筑物沉降观测点沉降量均小于 2.0mm ;地表沉降监测点沉降量在 0.95~1.4mm 且变化平稳。该技术能精准捕捉沉降变化,保障基坑及周边安全。
摘要:智慧旅游是旅游业数字化转型的重要方向,而吉林省作为兼具丰富自然景观与独特风土人情的特色地区,依然遵循着传统的经营模式,受制于用户群体和商户间的信息差。针对这一现状,文章以吉林省为研究对象,设计并实现了一款智慧旅游地图小程序,旨在通过技术赋能推动区域旅游业数字化转型。项目组基于百度地图API构建地理信息数据库,融合人工智能算法建立用户画像模型。最终创新开发具备多模态交互功能的智慧旅游小程序。测试结果表明,系统响应速度低于0.8s,功能稳定性达 99.2% ,用户满意度达 91.2% ,整体表现优异。
摘要:为保证网络通信与传输的安全性,实现对风险的跟踪与及时预警,文章设计了无线传感器网络数据注入攻击风险预警方法。该方法对时域上的稀疏异常成分进行处理,筛选无线传感器网络数据;引进贝叶斯模型,对筛选后的无线传感器网络数据进行注入攻击风险的识别;在识别数据注入攻击风险的基础上,采用设定阈值的方式,进行无线传感器网络风险预警的设计。实践结果表明,该方法不仅可以实现对无线传感器网络数据注入攻击风险路径的跟踪,还能保证对多路径注入攻击节点的预警,控制注入攻击风险预警时延在期望值范围内。
摘要:在广播通信的密文攻击场景下,密钥会面临子集覆盖泄露问题,导致难以从通信通道中筛选出稳定特征,生成的密钥安全性较低。因此,文章提出密文攻击下广播通信防泄露的密钥方法。该方法运用方差和鲁棒性公式从通信通道中筛选出稳定特征。将稳定特征进行分级并量化为初始二进制序列,初始二进制序列结合对应密钥值输入随机硬件库,得到初级密钥。为了防止泄露,使用哈希函数再次加密量化,生成密文攻击下广播通信防泄露密钥。实验结果表明,该方法选取通信通道特征稳定,生成密钥量较高,解密成功率低,安全性高可以防止通信密文泄露。
摘要:随着我国科技的飞速发展,应用型工科院校越来越重视学生的实际应用能力,特别是在“计算机网络"课程中,学生的实践操作能力是其未来职业发展的关键。然而,目前高校的“计算机网络”课程仍主要侧重于理论知识的讲授,忽视了实践与应用。为此,文章提出融入成果导向教育(Outcome-Based Education,OBE)理念,推动“计算机网络”课程的教学模式改革。通过明确学习目标、强化实践环节、组建创新团队,并改革考核方式,提升学生的核心素养和实际应用能力,从而全面提高应用型人才的培养质量。
摘要:传统的计算机课程教学中“以师为主,以生为辅”的教学模式面临诸如创新能力不足、实践脱节等问题,为解决上述问题,成果导向教育(Outcomes-based Education,OBE)——学生中心、成果驱动、反向设计应运而生。文章在重构课程体系、强化实践教学、创新教学策略和改革评价机制的过程中引用OBE 理念,集合计算机相关课程的改革实践,能有效提升学生实践能力和创新能力。实践表明,在计算机专业课程授课中导入OBE理念,能显著提高计算机专业人才的培养质量,为其他学科教学改革提供了新思路。
摘要:在元宇宙技术重构教育生态、会展行业加速数字化变革的背景下,会展经济与管理专业教学面临理论与实践脱节、课程内容滞后等挑战。文章以会展经济与管理专业为例,探索基于元宇宙的线上线下融合教学模式优化路径。通过分析元宇宙的核心特征及其对教育的赋能作用,结合会展经济与管理专业的跨学科性、实践导向性等特点,提出以“虚实共生、数据驱动、能力并重”为核心理念的教学模式框架,从实施路径设计、评价体系创新等维度提出具体优化策略,旨在为会展经济与管理及相关应用型学科教学改革提供参考。
摘要:为深化机电专业教学效果,文章以某高校作为研究试点,研究了虚拟仿真技术在应用型机电专业教学中的应用。搭建应用型教学资源库,与机电专业教学相关的资源以数据格式和结构化的形式存储到数据库中;利用3D建模软件,将机电设备作业环境、传感器分布等多个方面准确地还原,通过创建机电设备三维可视化模型,对机电系统中的各设备进行仿真制造;基于虚拟仿真技术的应用,通过三层B/S,使用应用程序编程接口(Application Programming Interface,API)、公共网关技术、Java 数据库连接技术,进行机电设备三维可视化模型的导入,实现可视化教学实时交互设计。实践结果表明,该方法可以实现在教学中虚拟仿真模型的可视化展示,保证虚拟仿真界面切换帧率的稳定性。